您现在的位置:首页 » 快速导航 » 新闻动态

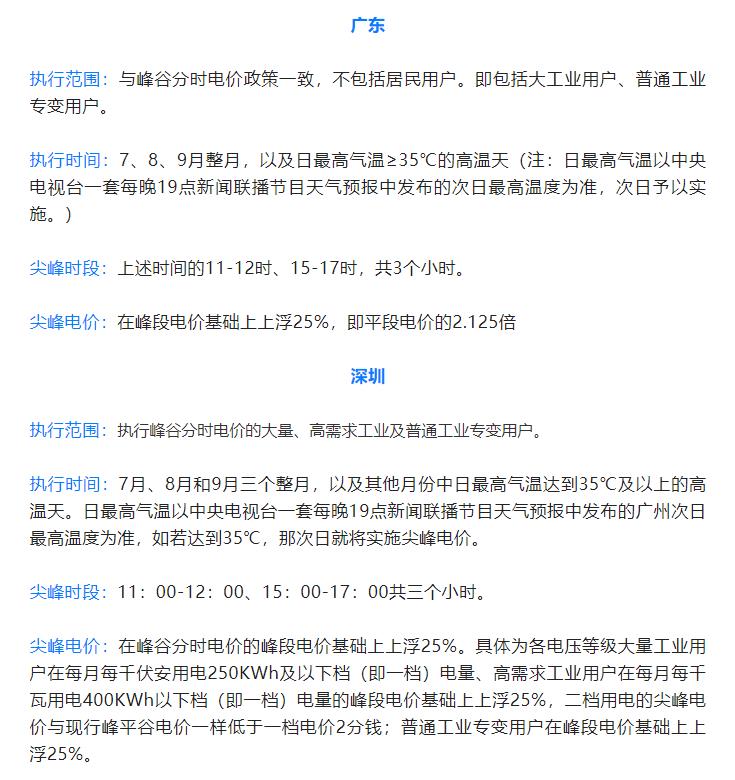
今年的尖峰电价要来了!各地执行标准如何?

时期:2022-06-10 09:05:19 点击数:


鲁公网安备 37078102000781号