请登陆
用户注册
证书办理
综合首页
公司介绍
企业文化
工程案例
联系我们
新闻动态
注册公示
交易公告
市场研究
市场服务
政策法规
常见问题
您现在的位置:
首页
»
快速导航
»
交易公告
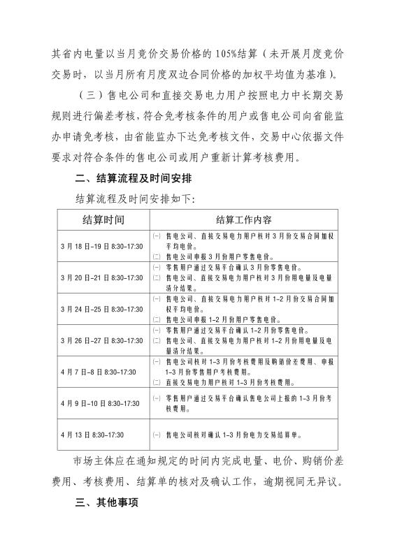
关于开展2020年1-3月份电力交易结算工作的通知
时期:2020-04-03 13:37:55 山东电力交易中心 点击数:
下一篇:
关于对省内2020年5月份中长期交易合同偏差电量开展预挂牌交易的公告
版权所有 © 青州海岱电力有限公司
联系人:李经理 电话:0536-2131689 地址:青州市外贸大厦1819号 备案号:
鲁ICP备19009275号-1
鲁公网安备 37078102000781号